Транзитный метод: как поймать тень далекой планеты?
В бескрайней черноте космоса планеты не видят даже самые мощные телескопы. Они тонут в ослепительном свете своих звезд, как искры костра на фоне солнца. Тем не менее астрономы составили каталог тысяч далеких миров и даже знают, есть ли на них вода. Секрет этого фокуса — в умении ловить тени.
Транзитный метод (или метод затмений) — главный «охотник за планетами» современности. Им открыто более 75% всех известных экзопланет. Он не просто сигнализирует что «здесь кто-то есть», а позволяет заглянуть в химический состав атмосферы объекта, находящегося за тридевять земель.
Как работает эта космическая магия? Разберем по шагам.
1. Эффект мухи и фонаря
Представьте, что вы смотрите на уличный фонарь. Если между вами и лампой пролетит муха, вы этого даже не заметите. Но если бы у вас был супер-чувствительный датчик света, он бы зафиксировал микроскопическое падение яркости. А если бы муха пролетала строго по расписанию раз в три дня — вы бы поняли, что это не случайность, а закономерное движение.
В астрофизике все то же самое, только роли меняются:
- Фонарь → звезда;
- Муха → экзопланета;
- Датчик света → космический телескоп (например, Kepler или TESS).
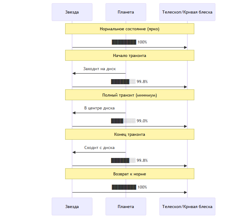
Когда планета проходит по диску звезды (строго между звездой и нами), она закрывает собой часть света. Звезда тускнеет. Если это повторяется с четкой периодичностью — найден кандидат в экзопланеты.
📉 Кривая блеска — это график, который рисует телескоп. В обычное время это ровная линия. Во время транзита — провал вниз. Форма и глубина этого провала — ключ к тайнам далекого мира.
2. Что можно узнать из тени?
Транзит — это не просто «моргание» звезды. Это сложный оптический процесс, который несет огромный объем данных.
Радиус планеты
Закон прост: чем больше планета, тем больше света она перекроет. Юпитер закроет ~1% звезды, Земля — всего 0,01%. Современные телескопы научились ловить даже такие крошечные изменения. Это позволяет разделять планеты на «газовые гиганты» и «скалистые миры».
Продолжительность года
Если транзит случается каждые 365 дней — перед нами аналог Земли. Если каждые 4 дня — планета висит прямо над раскаленной поверхностью звезды (так называемые «горячие Юпитеры»).
Температура и обитаемость
Зная период и массу звезды, астрономы вычисляют расстояние от планеты до светила. Если там не слишком жарко и не слишком холодно — планета попадает в зону обитания (туда, где может существовать жидкая вода).
Химия атмосферы (самое интересное!)
Когда планета проходит перед звездой, крошечная часть звездного света просачивается сквозь верхние слои ее атмосферы. Газы поглощают свет на строго определенных длинах волн.
Разложив свет в спектр, можно найти:
- Водяной пар
- Метан
- Углекислоту
- Кислород — главный маркер биологической активности.
Именно так телескоп «Джеймс Уэбб» недавно находил следы углекислого газа на планете в 700 световых годах от нас.
3. Обратная сторона метода: в чем подвох?
При всех своих суперспособностях транзитный метод очень требователен к условиям съемки.
Проблема №1. Геометрия
Планета должна вращаться строго в плоскости нашего луча зрения. Если мы смотрим на звездную систему «сверху» (как на грампластинку), мы никогда не увидим транзита. Просто повезло или не повезло.
Вероятность случайного совпадения:
- Для близких планет — до 10%;
- Для планет типа Земли — около 0,5%;
- Для далеких холодных планет — сотые доли процента.
Проблема №2. Ложные цели
Иногда звезда тускнеет не из-за планеты, а потому что:
- это двойная звезда (компаньон затмевает компаньона);
- на поверхности звезды огромное пятно (как солнечное, только гигантское).
Поэтому каждый кандидат проверяют другими методами (например, методом радиальных скоростей).
4. Почему это главный метод современности?
Несмотря на сложности, транзитный метод — абсолютный рекордсмен.
Массовость. Можно смотреть на 100 000 звезд одновременно.
Чувствительность. Видит планеты размером с Землю и даже меньше.
Атмосфера. Единственный метод, который позволяет «понюхать» воздух на планетах у других звезд.
Именно благодаря транзитам человечество перестало гадать, одиноки ли мы во Вселенной, и начало искать конкретные адреса для будущих исследований.
Что в итоге?
Транзитный метод — это искусство замечать тень.
Мы не видим саму планету. Мы видим, как свет дрогнул, на долю процента став слабее, и понимаем: там что-то есть. Что-то большое или маленькое, горячее или холодное, возможно, даже с кислородом.
Каждое такое открытие — это доказательство того, что мир устроен сложнее и удивительнее, чем казалось вчера. И большинство этих миров мы нашли, просто поймав их тень.

